发布时间:2022-11-17 来源:培训处 浏览量:2809人次
学校将于2022年11月面向大二、大三(21级、20级)学生全面启动2023年职业技能培训和等级认定评价工作,现将有关事项通知如下:
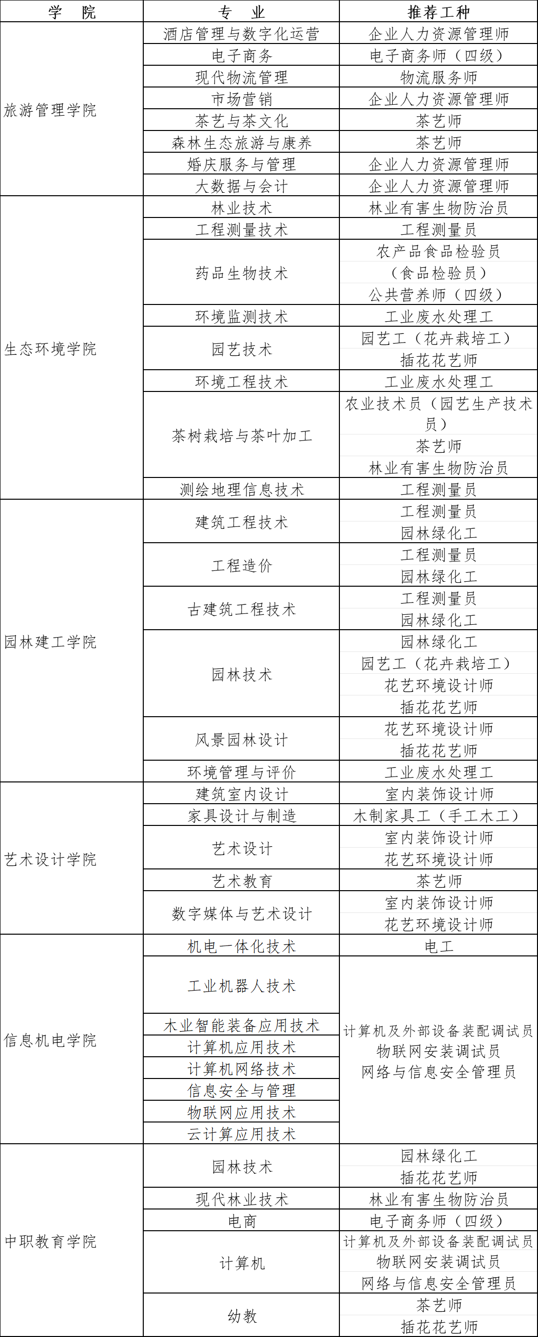
一、认定工种及报名条件
(一)认定工种
结合本校人才培养方案和工作实际,拟开展以下工种(职业)认定评价工作:

(二)报名条件
1.高职学生可报考与专业相同或相关的三级(高级)职业工种(公共营养师和电子商务师只能报考四级)。
2.中职学生可报考与专业相同或相关的四级(中级)职业工种。
3.所有工种均不可跨专业报名,报名资格由省、市人社主管部门审核,资质审核不合格者,将取消认定资格。
二、收费标准
技能等级认定费四级360元、三级420元。其中考核费四级260元/人、三级320元,培训费100元/人。
三、评价流程
(一)组织报名
1.扫码报名:学生扫描下方二维码,进入报名信息填写,填写完成后,点击提交等待审核。报名日期:11月21日—12月15日 18:00。
2.资格审核:培训处在对提交的报名信息进行审核,审核若未通过,收到短信后,点击报名界面上方登陆按钮,登陆账号为身份证号,密码为身份证号后6位。对不符合要求进行修改,修改完成后重新提交,再次审核,直至审核通过。
3.学生交费:审核通过后,点击报名界面上方登陆按钮,登陆后进行在线缴费。(缴费完成后信息无法修改)缴费截止12月15日18:00,最终报名以缴费为准。

报名二维码
(二)培训及考试安排
1.培训
(1)培训安排:
各工种培训安排根据报名情况,结合我校实际教学情况进行安排,具体培训时间另行通知。
(2)培训形式:
线上培训:培训开始后,下载“生态云学堂”APP,点击下方“学习”按钮,点击“项目”—“去学习”可进入学习界面;点击“练习”可进行题库练习。
线下培训:根据各工种具体安排,进行线下实操授课。
2.考核
(1)考试安排:拟于2023年4月—5月组织学生分批次进行考试(详见准考证),并于考后10个工作日内进行成绩公示。
(2)考核形式:考试分为理论和实操两个部分,两个部分均需考核合格(60分),一个部分未通过的学生,可在一年内免费参加一次补考,补考内容为未通过部分,理论考核和实操考核均需现场考核,不得线上完成。
(三)颁发证书
经认定合格的学生,由学校核发人社部备案的相应等级职业技能等级认定证书。
联系人 杜老师 027—59728535